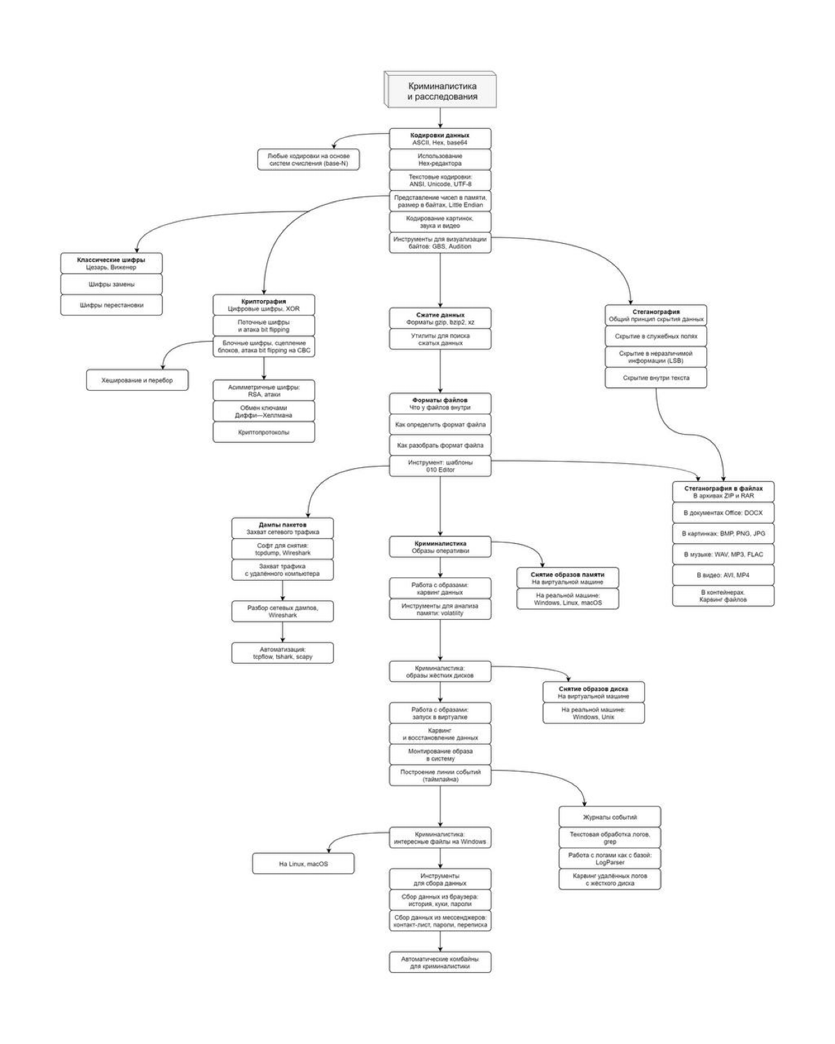
Roadmap по криминалистики и расследованиям
Специалист по информационной безопасности в РТ Инвест Транспортные системы Система Платон
· 29.08.2024 · ред.1 коммент
Roadmap по криминалистики и расследованиям
1 коммент
можете перейти, но сначала проверьте ссылку и будьте аккуратны: не вводите по ссылке пароли, номера телефонов и банковских карт, и другие личные данные
https://
уверены, что хотите выйти?
придется авторизоваться заново, а заполненные данные будут удалены
что-то пошло не так — попробуйте снова чуть попозже
ссылка скопирована
· 29.08.2024
Крутая схема
ответить
коммент удалён