"я-сам-все-знаю-про-промпты"

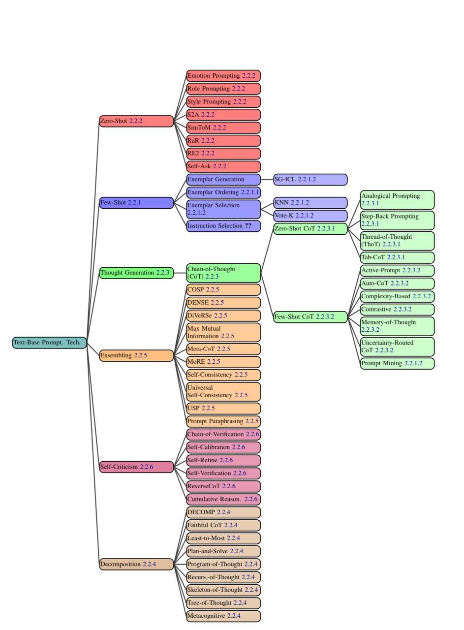
Думали, тут всё просто? Типа "эй, ИИ, сделай круто"? А вот хрен там! Гляньте на эту красоту – реальную карту промптинга, от которой у меня глаза в кучку собрались! 🌀

Тут вам и Zero-Shot (для особо нетерпеливых), и Chain-of-Thought (для любителей помучить нейронку логикой), и куча других страшных слов, от которых даже мой кот в угол забился!

А помните этих "экспертов" с ютуба или инсты? "Просто напишите GPT свои пожелания, и всё будет супер!" Ага, щаз! Это как сказать повару "сделай вкусно" и ждать, что он тебе мишленовский ресторан построит! 😅

В общем, ребята, реальность она такая – или учим эту схему как таблицу Менделеева, или продолжаем получать от нейронки ответы в стиле "извините, я вас не совсем понял" 🤷‍♂️

P.S. Кто найдёт на схеме больше 10 непроизносимых терминов – тому респект и уважуха! Остальным – марш учить матчасть! 📚

"я-сам-все-знаю-про-промпты"
Думали, тут всё просто? Типа "эй, ИИ, сделай круто"? А вот хрен там! Гляньте на эту красоту – реальную карту промптинга, от которой у меня глаза в кучку собрались! 🌀
Тут в... | Сетка — социальная сеть от hh.ru "я-сам-все-знаю-про-промпты"
Думали, тут всё просто? Типа "эй, ИИ, сделай круто"? А вот хрен там! Гляньте на эту красоту – реальную карту промптинга, от которой у меня глаза в кучку собрались! 🌀
Тут в... | Сетка — социальная сеть от hh.ru