notifications
войти

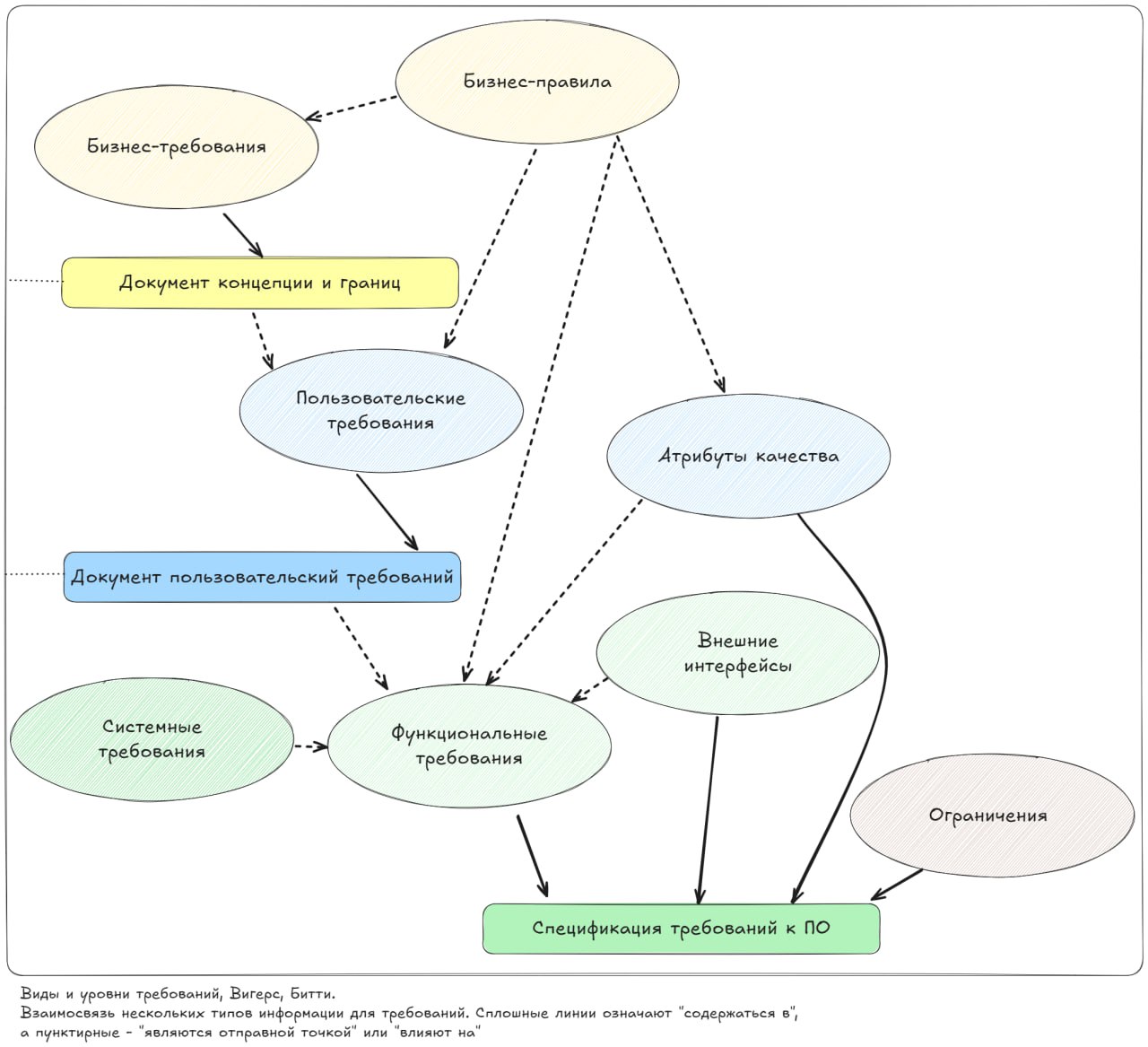
Изучаем необходимые навыки для Аналитика. Работу с требованиями: Виды и уровни требований. Требования — это основа, на которой строится весь процесс разработки программного обеспечения. Они определяют, что именно должно быть сделано, как система будет функционировать и какие характеристики она должна иметь. Посмотрим на требования со стороны Карла Вигерса и Джоя Битти (Разработка требований к программному обеспечению). Уровни требований Требования можно разделить на несколько уровней, каждый из которых отвечает за определенный аспект проекта: ➡️ Бизнес-требования: Это высокоуровневые требования, которые определяют цели и задачи бизнеса. Они описывают, почему проект инициирован и какие бизнес-выгоды ожидаются от его реализации. Например, увеличение доли рынка или улучшение обслуживания клиентов. ➡️ Пользовательские требования: Эти требования описывают, что пользователи ожидают от системы. Они фокусируются на потребностях конечных пользователей и том, как система должна помочь им в решении их задач. Например, возможность быстро находить информацию или удобный интерфейс. ➡️ Системные требования: Это более детализированные требования, которые описывают, как система должна функционировать. Они включают в себя функциональные и нефункциональные требования, а также атрибуты качества.

Виды требований Требования также можно классифицировать по их характеру: ➡️ Функциональные требования: Описывают, что именно система должна делать. Они определяют функции и возможности, которые должны быть реализованы. Например, "система должна позволять пользователям регистрироваться и входить в учетную запись". ➡️ Нефункциональные требования: Описывают, как система должна работать. Они включают в себя производительность, безопасность, масштабируемость и другие аспекты, которые не связаны напрямую с функциональностью. Например, "система должна обрабатывать 1000 запросов в секунду". ➡️ Бизнес-правила: Это специфические правила, которые определяют, как бизнес функционирует. Они могут влиять на то, как реализуются функциональные требования. Например, "пользователь должен быть старше 18 лет для регистрации". ➡️ Атрибуты качества: Это требования, которые определяют, насколько хорошо система должна выполнять свои функции. Они включают в себя надежность, удобство использования, производительность и другие характеристики. ➡️ Внешние интерфейсы: Описывают, как система будет взаимодействовать с другими системами или компонентами. Это может включать API, протоколы обмена данными и другие аспекты интеграции. ➡️ Ограничения: Это условия, которые накладываются на проект. Они могут быть связаны с бюджетом, временем, технологиями или другими факторами. Например, "проект должен быть завершен в течение шести месяцев".

❗️Стоит отметить, что взгляд на требования в работе IT команд и у авторов разница. Зачастую на рабочем месте будет использоваться скромный набор в виде описания функциональных (ФТ) и нефункциональных требований (НФТ). В руководстве BABOK Свод знаний по бизнес-анализу отличается взгляд на уровни требований: ➡️Бизнес-требования: Аналогично Вигерсу и Битти, BABOK определяет бизнес-требования как высокоуровневые цели организации или заинтересованных сторон. ➡️Требования заинтересованных сторон: Описывают потребности и ожидания конкретных заинтересованных сторон (включая пользователей). Это похоже на пользовательские требования у Вигерса и Битти, но с более широким охватом, так как включают не только пользователей, но и других заинтересованных лиц. ➡️Требования к решению: Включают функциональные и нефункциональные требования, которые описывают, как система должна быть реализована для удовлетворения бизнес-требований и требований заинтересованных сторон.

Вигерс и Битти делают акцент на детализации и структурировании требований, особенно на уровне функциональных и нефункциональных требований. Он предлагает практические методы для сбора, анализа и документирования требований, что делает его подход очень полезным для системных аналитиков и разработчиков.

#Статья #BA #SA #аналитик #навыкАналитика #войтиВitпродолжение⬇️⬇️⬇️

Изучаем необходимые навыки для Аналитика. Работу с требованиями: Виды и уровни требований.
Требования — это основа, на которой строится весь процесс разработки программного обеспечения | Сетка — социальная сеть от hh.ru
repost поделиться
repost

457

input message

напишите коммент


1 коммент

BABOK, с другой стороны, больше фокусируется на роли бизнес-аналитика и процессе бизнес-анализа в целом. Он предлагает более широкий взгляд на требования, включая переходные требования, которые не так подробно рассматриваются у Вигерса. BABOK также уделяет больше внимания взаимодействию с заинтересованными сторонами и управлению их ожиданиями.

Работа с требованиями ⚠️ — это критически важный этап в любом IT-проекте. Правильное понимание и документирование требований на всех уровнях и видах помогает избежать многих проблем на этапе разработки и тестирования. Использование структурированного подхода, как показано на прикрепленной картинке, позволяет систематизировать процесс работы с требованиями и обеспечить успешную реализацию проекта.

ответить

еще контент автора

сетка — cоциальная сеть для нетворкинга от hh.ru

пересекайтесь с теми, кто повлияет на ваш профессиональный путь