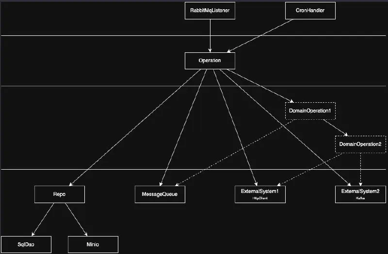
System Design Space – бесплатный сборник полезной информации по системному дизайну Изучай системный дизайн для проектирования надёжных масштабируемых систем и успешного прохождения технических интервь
читать далее#arch
звёзды индустрии
Менеджер по привлечению талантов в МТС
Директор по ИИ в Т-Банк (ex. Тинькофф)
HR-бизнес-партнер (HR BP) в Золотое яблоко Екатеринбург
PR-директор в Авиасейлс
IM Lead / Influence marketing Lead в Додо Пицца
медиа
Алексей Подклетнов про компании, инновации и продукты, меняющие мир (пусть даже чуть-чуть).
digital, медиа и бизнес
Взгляд на мир глазами менеджера продукта
Авторский блог Алексея Ткачука. SMM-стратегия и осознанный подход к ведению проектов в соцсетях
С 17 лет батрачу в маркетинге. Защитил диплом, чтобы вести этот канал. Просто и с юморком разжевываю инсайты, кейсы, тренды и прочие умные слова 🤌🏻 Продуктовый маркетолог VK ex. Сбер, МегаФон, X5 Group t.me/maratyus
компании
Рассказываем о работе в Альфа-Банке, делимся интересными вакансиями, новостями и полезными советами, иногда шутим 🤓
Пишем код, тюним рекомендации, чистим вёрстку, делаем ВКонтакте, ОК, Дзен, Почту, VK Play и ещё более 200 проектов. Вступить в клуб: vk.cc/vacancy
👋🏻 Коллективный аккаунт ведущих дизайнеров Ozon: делимся опытом, мыслями и крутыми подборками про дизайн и продуктивность. Авторы канала: все дизайнеры Ozon
Рассказываем о работе в МТС Финтех, делимся вакансиями, новостями и полезностями. Мы в Telegram: https://t.me/+3Cu3j1S7vQ41ZmYy ⬅️
Карьера в Сбере — это уникальное комьюнити, в котором ты откроешь секреты успешной карьеры, получишь советы от наших HR-экспертов, первым узнаешь об открытых вакансиях, новостях и мероприятиях мира IT-технологий. Присоединяйся к команде лучших!